Медицинский цифровой контур для промышленной компании
Заказчик — один из крупнейших промышленных холдингов России.
В компании работают десятки тысяч сотрудников, значительная часть которых задействована в производственных и транспортных процессах.
Это накладывает обязательные требования к охране труда и медицинскому сопровождению: проведение регулярных медосмотров, профосмотров, вакцинации, предрейсовых проверок и оформление больничных листов.
50 здравпунктов и 333 сотрудника на пилотном проекте
>50 тысяч сотрудников
с медицинским сопровождением
включая ДМС, ОМС, платные услуги
за один календарный год на предприятиях
25 тысяч
периодических медосмотров
2 тысячи
предварительных медосмотров
94 тысяч
обращений в здравпункты
500
вызовов скорой помощи
2,2 тысячи
листов нетрудоспособности
740 тысяч
предрейсовых медосмотров
С чем пришёл Заказчик
В промышленной компании медицинские процессы напрямую влияют на производство. Без выстроенной системы медосмотров сотрудник, не прошедший обязательную проверку, не может быть допущен к работе — а значит, есть риск срыва смены и юридических рисков.
В масштабе бизнеса Заказчика управление такими процессами невозможно без централизации данных. Информация о сотрудниках, осмотрах и допусках должна быть доступна врачам и администраторам здравпунктов, HR-службе и службе охраны труда, а также она должна корректно передаваться во внешние и государственные системы.
На старте проекта ситуация была противоположная. Сотрудники, врачи и администраторы работали сразу в нескольких разрозненных системах, сверяли данные вручную и во многом полагались на человеческий фактор.
Разрозненные данные по допускам
Просроченные осмотры
Юридические риски
Чтобы централизованно управлять проф. рисками и охраной труда, компании нужна была цифровая трансформация.
Какие задачи поставили
Мы определили, что выбор готового решения не подойдет — коммерческие МИС для промышленной медицины на рынке не соответствуют бизнес-логике компании, а их внедрение ведёт к пропорциональному росту бюджета при любой адаптация.
Итоговая цель — разработать собственную централизованную платформу, «цифровой двойник здоровья» для предприятия с 50-ью тысячами сотрудников.
МИС для производства должна была обеспечить автоматизацию процессов охраны труда в полном объёме:
- управлять операционными, юридическими и финансовыми рисками: за счёт централизованного хранения данных, контроля допусков и снижения ручной нагрузки;
- соблюдать требования законодательства и регуляторов: за счёт интеграций с государственными системами (Честный знак, ЕГИСЗ, СФР) и стандартизации медицинской документации;
- прогнозировать и предотвращать потери из-за профзаболеваний, простоев и неявки сотрудников: за счёт аналитики, контроля сроков и раннего выявления рисков;
- повышать предсказуемость производственного планирования в распределённой структуре компании: независимо от региона и конкретного здравпункта.
Разработали медицинский цифровой контур для управления здоровьем
Опираясь на опыт в промышленной медицине и разработке медицинских информационных систем, мы описали и согласовали проектные решения, разработали MVP и провели тестирование, а также подготовили систему к вводу в промышленную эксплуатацию.

Работа велась спринтами, с регулярной синхронизацией планов и статусами с командой Заказчика.
Так появилось современное и полностью встроенное в процессы решение, поддерживающее медицинские процессы организации.
Начали с аналитики, бизнес-процессов и сценариев
Чтобы создать управляемую систему, мы начали с описания работы медицинской службы.
Медицинская служба Заказчика — это не одна клиника, а распределённая структура: сеть здравпунктов на производственных площадках и медико-санитарная часть (МЧС) с поликлиническим и диагностическим функционалом.
Выделили верхнеуровневые сценарии. Сотрудники приходят с разными причинами, поэтому для удобства мы выделили базовые типы приёмов — амбулаторные, врачебные и в рамках динамического наблюдения — и на их основе описали универсальный сценарий взаимодействия сотрудника с медицинской службой.
ведут фельдшер и цеховой терапевт
Спонтанный прием при недомоганиях и травмах на рабочем месте
Оказывает первую помощь работнику прямо в здравпункте
ведет цеховой терапевт
Прием цехового терапевта по записи при несрочных проблемах
Дает расширенные рекомендации и выписывает направления на обследования и к специалистам
ведут фельдшер и цеховой терапевт
Регулярный прием работников из группы дин. наблюдения для контроля показателей
Контролирует основные показатели состояния здоровья у работников с рисками по здоровью
Описали бизнес-процессы. Дальше процессы рассматривали не по отдельности, а как связанные цепочки: одно действие становится триггером для следующего. Так, осмотр может привести к направлению на дообследование, постановке на динамическое наблюдение, вакцинации или запуску экстренной помощи.
В результате сформировали 8 групп и 17 детализированных бизнес-процессов с описанными ролями, сценариями и связями с HR-процессами компании
01
Проведение приемов
02
мед. освид. на состояние опьянения
Проведение процедуры
03
Неотложная и экстренная помощь
04
и связанные с ней мероприятия
Проведение вакцинации
05
Медосмотры и ОПЭ
06
Учет лекарственных препаратов и вакцин
07
Получение данных по интеграции
08
Сопутствующая деятельность ЗП
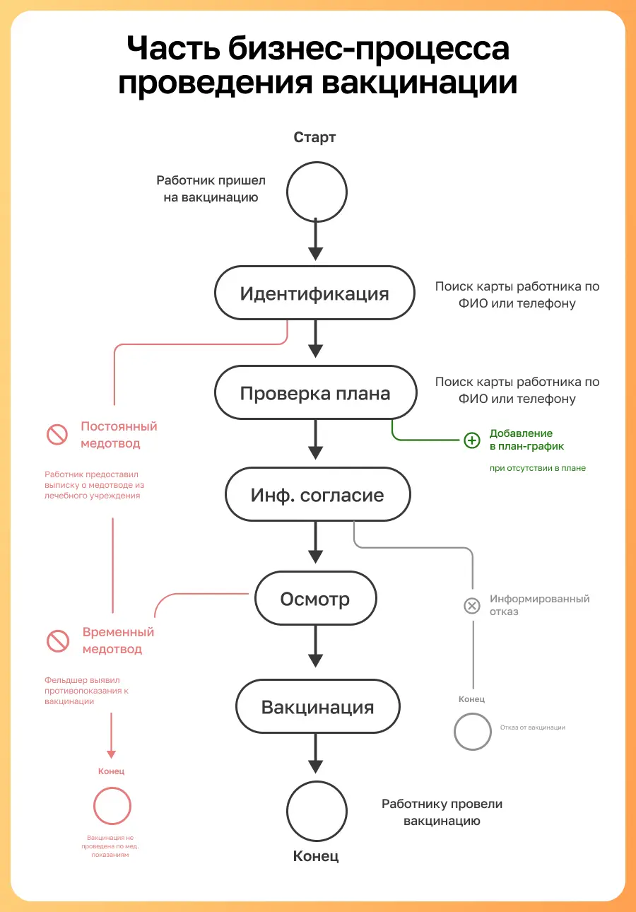
Например, группа процессов вакцинации. Она включает сразу 4 взаимосвязанных процесса: годовое и помесячное планирование вакцинации, проведение вакцинации сотрудника, а также оформление и учёт медицинских отводов и данных о ранее проведённых прививках.

По итогам формализации бизнес-процессов получился документ на 117 страниц, который фиксировал кто, когда и что делает в каждом медицинском сценарии.
Перевели бизнес-процессы в пользовательские сценарии. При проработке сценариев мы уже понимали, что каждый шаг врача или фельдшера может запускать внешние процессы — от кадровых изменений до передачи данных в государственные системы. При этом один и тот же приём может завершаться по-разному (например, дообследованием).

Поэтому сценарии проектировались как допустимые траектории внутри одного обращения, с развилками и передачей данных во внешние системы. В итоге собрали 40+ пользовательских сценариев, отражающих реальную работу.
Какие функциональные разделы в системе есть
Интерфейсы развивали в рамках корпоративного визуального стиля Заказчика, дополнив его собственным UI-китом для единообразия и масштабируемости интерфейса.

Пользователь начинает свой путь с авторизации. Мы предусмотрели сценарии неправильного ввода данных – тогда сотруднику на почту приходит сообщение с данными.
Далее он попадает в базу сотрудников.
База работников
База сотрудников — центральный раздел системы, откуда запускаются все медицинские сценарии.

Здесь можно быстро найти работника по ФИО, табельному номеру и другим параметрам, настроить фильтры, сортировку и состав колонок под свои задачи.
Таблицы гибко настраиваются — пользователь видит только нужные данные и в удобном порядке.
Из базы пользователь может открыть карту работника и создать приём, вакцинацию, медосмотр, освидетельствование или направление во внешнюю медицинскую организацию.

Для задач охраны труда предусмотрен отдельный режим — поиск и работа с сотрудниками через записи о трудовой деятельности, с учётом должностей, вредных факторов и статусов.
Карта работника
Карта работника — это единая точка доступа ко всей медицинской и кадровой информации по сотруднику. Из неё врач, фельдшер или администратор работает с приёмами, вакцинацией, осмотрами, направлениями и документами.

Экран логически разделён на две зоны.
В верхней части — базовые данные, с которыми чаще всего работают: личная информация сотрудника, данные документов, сведения о трудовой деятельности.

Все блоки доступны для быстрого редактирования, чтобы оперативно актуализировать данные прямо во время приёма или оформления события.
В нижней части расположены функциональные вкладки — они отражают реальные рабочие сценарии медицинской службы.

Из любой вкладки можно создать новое событие — приём, вакцинацию, осмотр или направление — без возврата в общие списки.

Любое действие в карте автоматически формирует связанные документы, события и записи для внешних систем и регуляторов.
Карта обращения
В карте обращения фиксируется конкретный медицинский случай.

В верхней части экрана собрана вся контекстная информация, которая нужна во время приёма: данные самого обращения, сведения о сотруднике и его трудовой деятельности, быстрые переходы обратно в карту работника и списки.
Каждая вкладка в нижней части экрана помогает работать с обращением по шагам: фиксировать осмотры и протоколы, оформлять заключения и направления, назначать лечение, учитывать выданные препараты и хранить связанные документы.

Особенность работы с обращениями в том, что мы реализовали конструктор, который позволяет настраивать структуру протоколов под требования конкретного типа приёма, медорганизации и регламентов.

Это критично в промышленной медицине: один и тот же приём может требовать разного набора полей, показателей и формулировок.
Обращения
Раздел «Обращения» — это рабочие журналы медсобытий. Включает 5 подразделов: приёмы, медицинские осмотры (предварительные, периодические и обязательное психиатрическое освидетельствование), неотложная помощь, направления, вакцинация.

В разделе можно быстро найти нужную запись и открыть её карточку.
Календарный план
Раздел для планирования медсобытий и подготовки списков на выгрузку.
Мы включили реестр направлений, который нужен для массового планирования: собрать список работников под конкретное медицинское мероприятие, управлять составом и выгрузить его.

Второй раздел — планы вакцинации, на год и на месяц. В интерфейсах можно создавать списки, удалять или добавлять сотрудников.

Группа риска
В разделе групп риска отслеживают сотрудников, которые требуют внимания: кандидатов и текущих.

Система становится центром мониторинга здоровья работников, позволяя выделять сотрудников списком, назначать уровень риска (низкий/средний/высокий) и быстро переходить в карточку работника/действия.
Журналы
Журналы — это юридически и управленчески значимый слой системы. Именно они фиксируют факты оказания медицинской помощи, соблюдение регламентов и решений врачей в форме, которая подходит для проверок, внутреннего контроля и отчётности.
Например, журнал учёта предрейсовых и послерейсовых медицинских осмотров позволяет контролировать допуск водителей к рейсу и их состояние после него в едином интерфейсе, соответствуя требованиям приказа № 266н.

Все журналы формируются автоматически из действий в системе. За счёт этого данные не дублируются, не теряются и всегда соответствуют первичным медицинским событиям.
Отчёты
В системе предусмотрен отдельный раздел «Отчёты», который позволяет формировать сводную аналитику по медицинской деятельности здравпунктов.

Отчёты показывают динамику по травмам, заболеваниям, осмотрам, экстренной помощи и позволяют вовремя контролировать здоровье сотрудников.
Дополнительные разделы
Подпись ЭЦП и уведомления. Если у пользователя есть неподписанные документы, система уведомляет об этом и не снимает индикацию до факта подписания.
На экране уведомлений пользователь видит список запросов на подпись с возможностью фильтрации, перехода к связанному обращению и подписания документа прямо из списка.
Подпись выполняется через интеграцию с КриптоПро. После успешного подписания запись автоматически перемещается в раздел «Подписано», без необходимости обновлять страницу.

Раздел администрирования даёт возможность гибко настраивать систему под структуру компании: управлять пользователями и ролями, правами доступа, медицинскими организациями, локациями, справочниками и типами медицинских сущностей.

Что заложили в разработку
Разработку вели в рамках согласованных проектных решений.

Архитектурные проектные решения
Архитектура проектировалась под реальные условия эксплуатации: сотни тысяч медицинских событий в год и выраженные пики нагрузки — например, при массовых предсменных осмотрах в утренние часы.
Поэтому в основу решения заложили микросервисную архитектуру. Мы сознательно разделили систему на два ключевых контура.

Для долгих и сложных сценариев (очереди, ретраи, согласованные шаги интеграций) использовали Temporal — это гарантирует корректное продолжение процессов даже при частичных сбоях инфраструктуры.
Так мы отделили медицинские процессы от внешних интеграций, чтобы спокойно масштабировать систему и не рисковать данными при сбоях.
Интеграции
Самым сложным было выстроить интеграционный контур.Автоматизация работы охраны труда потребовала обмена данными с несколькими внешними системами одновременно.
Например, для работы с государственным контуром нельзя было напрямую подключать систему МЦК к внешней сети, поэтому мы вынесли взаимодействие в отдельный прокси-слой с VPN, через который данные передавались в специализированного провайдера.

Ещё одну сложность создавали жёстко регламентированные форматы. Медицинские протоколы в системе гибкие, а госконтуры требуют жёстких XML-форматов. Мы связали пользовательские протоколы с СЭМД и встроили обязательную электронную подпись через «КриптоПро», чтобы данные корректно уходили в государственные системы.
В любом случае, даже при нестабильности внешних контуров система должна была продолжать работу и не терять медицинские данные.
Поэтому интеграции вынесли в отдельный слой и заложили разные технические механизмы обмена — в зависимости от источника, требований безопасности и характера данных.

Результаты
Мы разработали единую систему организации медосмотров и медицинского сопровождения, которая заменила разрозненные журналы и ручную отчётность. Система охватила 50 здравпунктов и более 50 000 сотрудников на пилотном этапе.
Система заменила разрозненные системы, журналы и ручную отчётность на сквозной учет и аналитику
В результате автоматизации медицинских осмотров и охраны труда,
- компания снижает управленческие, операционные и юридические риски,
- врачи и медперсонал меньше заполняют формы и больше занимаются медициной,
- руководители видят реальную картину по здравпунктам и рискам,
- данные становятся основой для принятия решений по управлению здоровьем персонала и профилактики на уровне всего холдинга.
Обсудить идею или проект
Шаг 1 из 6
Выберите тип вашего проекта

